板楼、塔楼、板塔结合的区别和优缺点
扫描到手机,新闻随时看
扫一扫,用手机看文章
更加方便分享给朋友
我们知道,建筑结构有板楼、塔楼和板塔结合。我们住的房子,从结构上来看,无外乎就这3种。那么,你知道它们之间的区别吗?
板塔结合是指一栋楼中有些户型有板楼的户型特点,有些户型有塔楼的户型特点。一般的,板塔结合建筑表现为:一栋楼,两端是塔楼户型,中间是板楼户型。
板楼是指由多个住宅单元组合而成,每个单元用自己单独的楼梯、电梯。板楼的平面图上,长度明显大于宽度。板楼有两种类型,一种是长走廊式的,各住户靠长走廊连在一起;第二种是单元式拼接,若干个单元连在一起就拼成一个板楼。
塔楼主要是指以共用楼梯、电梯为核心布置多套住房的高层住宅。通俗地说,塔楼以电梯、楼梯为布局核心,上到楼层之后,向四面走可以直接进入户内。塔楼的平面图特点是,一层若干户共同围绕或者环绕一组公共竖向交通通道形成的楼房平面,平面的长度和宽度大致相同。
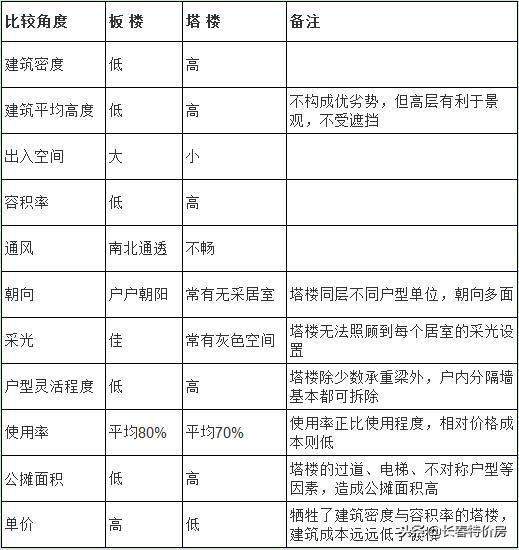
其实我们买房时,很容易分出塔楼和板楼,简单地说,塔楼比较高、比较方;板楼比较矮、比较长。下面来说说它们的优缺点。
板塔结合,是处在板楼和塔楼之间的一种中间形态的产物。无论是利用率、性价比还是居住的舒适度都介于二者之间。既可以大体上满足采光、通风和保温等要求,又能适当的提高建筑密度,不管是于住户还是开发商来说,都能找到一个平衡。
本文系本网编辑转载,转载目的在于传递更多信息,并不代表本网赞同其观点和对其真实性负责。如涉及作品内容、版权和其它问题,请在30日内与本网联系,我们将在排名前列时间删除内容!
文章来源:长春特价房
站内编辑:格子菲
文章审核:超引力
声明:本文由入驻焦点开放平台的作者撰写,除焦点官方账号外,观点仅代表作者本人,不代表焦点立场。
